|
Авторcтво: Шульгина Л.В., классный руководитель гимназии г. Лабытнанги |
В своей педагогической деятельности я, как классный руководитель, исхожу из наиболее часто употребимых в практике определений воспитания: воспитание -это развитие нравственного самосознания, нравственной позиции, реализующейся в нравственном поведении человека; воспитание - процесс целенаправленного управления развитием личности, основанный на эффективном взаимодействии воспитателей и воспитанников, направленный на достижение поставленной цели: воспитание - это искусство прикосновения к ребенку, которое помогает, стимулирует его самоизменение, само-строительство, самосовершенствование; воспитание -это чувство, голос души и сердца.
Цель воспитательной системы класса1 вытекает из генеральной цели воспитательной системы Гимназии, поэтому представим ее.
1 Понятие воспитательной системы класса как целостного социального организма, функционирующего при условии взаимосвязи компонентов воспитания, отражающего специфический способ организации жизнедеятельности коллектива класса.
Концептуальные основы. Ведущая идея в работе классного руководителя: «Учить и воспитывать от сердца к сердцу».
Генеральная цель гимназии: способствовать становлению гуманистически ориентированной личности, обладающей чувством собственного достоинства, сознающей высокую ценность свободы, демократии, граждански активной, законопослушной, обладающей прочными разносторонними знаниями, необходимыми для ее интеграции в окружающем мире и успешной реализации жизненных планов.
Цель воспитания: воспитание у учащегося перспективного видения собственного будущего; формирование творческой личности учащегося, обладающей и проявляющей этическую, нравственную и интеллектуальную культуру человека.
Принципы воспитания: природосообразность; гуманизм; целостность педагогического процесса; взаимодействие трех факторов: семьи, школы, общества; творческое начало; культуросообразность; сотворчество; индивидуализация; ответственность, взаимопомощь и выручка.
Педагогическая позиция: принятие ребенка как личности, признание его индивидуального своеобразия, его права проявить свое «Я».
Для реализации программы жизнедеятельности нами определяются следующие источники воспитания: культура общества, культура отдельной личности, способность человека к саморазвитию.
Структура воспитательной системы класса
Субъекты воспитательной системы класса
Ведущая идея
(по Л.С. Выгодскому): учитель является тренером, он опирается на индивидуальные потребности детей, которые возникают в процессе совместной творческой деятельности.
Главное условие успешного воспитания: ребенок не должен ощущать давление со стороны взрослых, наоборот он должен чувствовать постоянную поддержку классного руководителя, готового всегда прийти на помощь.
Закономерности системы работы классного руководителя: единство обучения и воспитания; опора на активность самого ребенка во взаимодействии его с окружающей социальной средой; социальный опыт -основа успеха и достижений в будущем; сотворчество детей и взрослых; целостность воспитательного влияния, обеспечения единства социальных установок и реальных действий педагога, непрерывность педагогических требований.
Выработка единых требований, как к гимназисту, так и к учителю, является первостепенной задачей. Учитель привносит цели гимназии и ценности в класс, поэтому важным представляется определение тех черт, которые характеризуют как ученика, так и учителя: целеустремленность, демократичность, воспитанность, законопослушность, интеллигентность, творческая направленность, конкурентоспособность.
Для организации эффективного взаимодействия всех субъектов системы разработана программа «Мелодия души».
3). Программа деятельности классного коллектива как творческой мастерской: «Мелодия души»
Цель программы: раскрыть и развить творческую индивидуальность личности ребенка, умеющего дорожить ценностями и традициями классного коллектива, способного выстраивать с одноклассниками отношения доверия, уважения, взаимопомощи.
На выбор цели и направлений деятельности повлияли интересы и потребности учащихся и родителей: построение взаимоотношений в классе по законам добра и красоты на основе общечеловеческих ценностей; желание комфортно чувствовать себя в окружающем социуме; стремление развивать интеллектуальные способности; желание родителей видеть своих детей здоровыми, добрыми, отзывчивыми, духовно богатыми, интеллектуально развитыми.
Для достижения цели и удовлетворения потребностей учащихся и их родителей определены задачи и ожидаемые результаты:
Направления:
1. Изучение индивидуальных и групповых характеристик классного сообщества - «Сделай шаг»
2. Деятельность по сплочению и развитию коллектива - «Гармония мелодии»
3. Совместная работа учителя, учащихся и родителей по проектированию перспектив и образа деятельности класса - «Перспектива»
Формы деятельностного сотрудничества классного коллектива: совет класса; путешествия; дебаты; уроки-размышления; совместные праздники (Дни рождения, новогодние, посвященные Дню защитника Отечества, 8 марта); тренинги общения; социальная поддержка каждого ученика силами самих учеников.
Так как класс является предпрофильным, с углубленным изучением английского языка, то ребята изучают второй язык - французский, мировую художественную культуру как образовательные предметы.
Воспитательные возможности для самореализации "Я" гимназиста
МОДЕЛЬ РАЗВИТИЯ САМОУПРАВЛЕНИЯ В КЛАССНОМ КОЛЛЕКТИВЕ
Учитывая, что мои воспитанники проходят несколько этапов своего развития, мне приходится в своей воспитательной системе это учитывать. Поэтому вместе с детьми осваиваю:
• технологию совместного творческого воспитания И.П.Иванова, создающей условия для социализации личности;
• технологию индивидуального рефлексивного самовоспитания О.С. Анисимова, П.Г.Щедровицкого, обеспечивающую процедуры саморегуляции;
• технологию педагогической поддержки (О.Газмана) тех ребят, которые внутренне готовы работать над собой с целью самоизменения для достижения более высоких нравственных образцов.
Воспитательная технология коллективного творчества И.П.Иванова и технологии индивидуального рефлексивного самовоспитания О.С.Анисимова, П.Г.Щедровицкого - это две дополняющие друг друга технологии, рассчитанные на возбуждение внутренних факторов-усилий по самостроительству, которые есть в каждом ребенке, но еще не раскрыты. Технология индивидуальной поддержки является продолжением
технологии индивидуального рефлексивного воспитания.
Содержание педагогической поддержки сводится условно к двум основным этапам: помощи воспитаннику в формулировании своей проблемы; разработке вместе с ребенком стратегии деятельности по ее решению.
Учитывая особенности этой технологии, стремлюсь работать с внутренними психологическими механизмами, учусь распознавать скрытые мотивы поведения воспитанников, работаю с ними. Огромные усилия приходится прилагать для раскрытия внутреннего личностного потенциала, для того, чтобы понять истинные причины его поведения. Здесь важно всегда занимать сторону воспитанника, быть его адвокатом.
Условия обеспечения педагогической поддержки в воспитании:
• Педагогическая помощь принимается воспитанником, становится импульсом к активной внутренней работе над собой только в том случае, если между ним и педагогом возникают доверительные отношения, кооперация, сотрудничество, договор.
• Приоритет в решении проблем ребенка принадлежит самому ребенку.
• Роль педагога заключается в создании условий для осознания проблемы и отыскивания способов выхода из ситуации.
• Безусловная поддержка осуществляется при возникновении опасности для жизни и здоровья воспитанника, явном запросе с его стороны о помощи в учебе, здоровье, взаимоотношениях, а также при условии асоциального поведения ученика.
• Педагог осуществляет защиту прав и интересов ребенка на всем школьном пространстве.
• Педагог основывает свою деятельность на конфиденциальности.
При обеспечении педагогической поддержки «речь идет не о воспитании соответствующих качеств личности, а только об ориентации на требуемые качества социального поведения». «Поддерживатель» не просто помогает школьнику. Он передает ему средства разрешения внутренних и внешних конфликтов, установления отношений, самоопределения. То есть, предметом «поддерживателя» становятся индивидуальные средства самоорганизации, а точнее, помощь в выработке этих средств.
Таким образом, главной задачей педагогической поддержки является создание условий для взращивания индивидуальности через психотехническую и со-циотехническую работу с ребенком.
О.С.Газман неоднократно подмечал диалектику связи воспитания и поддержки, которая обусловлена возрастом детей. «Чем младше дети, тем больше воспитания. Чем старше, тем больше поддержки. Младшим нужны образцы, чтобы знать, что культивировать в себе. Подростки - хотят «все сами». Им нужна помощь, поддержка в том, чтобы понять себя, выбрать свой путь и добиваться успеха».
Для жизнедеятельности классного коллектива имеет существенное значение участие класса во всех
школьных мероприятиях. За пять лет не пропустили ни одного: везде участвовали и достигали неплохих результатов. Можно рассмотреть рост нашего класса по годам обучения.
Заметными событиями в жизни класса являются классные часы. Они проходят согласно тем направлениям и интересам, о которых ребята сообщают в начале сентября и в конце декабря. При подготовке ученики делятся на микрогруппы по увлечениям и интересам и готовят классный час согласно выбранной теме (при этом учитель выступает только помощником). Иногда классный час проходит спонтанно, из-за возникнувшей ситуации или проблемы. И тут направляющая роль «паруса» отводится классному руководителю. Он, выяснив проблему ребенка или класса, должен умело, без нотаций и назиданий, скоординировать мысли и действия ребят в правильном направлении. На помощь учителю приходят ролевые игры, психологические тесты и даже фильмы. Иногда приходится создать определенную ситуацию на классном часе, и дать возможность учащимся самим найти выход из затруднительного положения. Здесь помогают диспуты и суды, знание прав и обязанностей каждого. На таких классных часах хорошо прослеживается основная форма индивидуального рефлексивного самовоспитания (по Н.П.Капустину). Цель ситуационных классных часов - развитие индивидуального сознания, коррекция на этой основе поведения воспитанников.
Ученикам очень нравится готовить классные часы, на которых каждый получает рекомендации по общению с родителями, учителями, между собой и другими людьми. Если проводится анкетирование или диагностика, то учащиеся проводят анализ самостоятельно. С огромным интересом проходят занятия - тренинги. Классные часы, проводимые отдельно для девочек и мальчиков, также интересны для детей. На таких занятиях мы говорим на любые темы и учимся вместе решать возникнувшие трудности: это касается и отношения к учебе, и семейных проблем, межличностных отношений и проблем возраста.
Я радуюсь, когда ученик после классного часа, получает маленький опыт неформального делового общения или полезный совет для решения своей проблемы. Надеюсь, что каждое занятие оставляет положительный след в детских душах и сердцах.
Желанными и востребованными для учеников класса являются классные мероприятия, посвященные знаменательны датам и событиям. С огромным удовольствием учащиеся разрабатывают сценарии для проведения «арбузника», посвященного прощанию с летом; Новогоднего огонька, праздника защитника Отечества и Международного женского дня, дня самых веселых и смешных, вечеров наших достижений и талантов. Эти мероприятия стали для класса традиционными. В классе также существуют традиционные игры и танцы, без которых не может быть закончен ни один вечер. С пятого класса мы старались к нашим мероприятиям привлекать родителей. Они помогали нам организовывать и проводить дни именинников, для наших мам и пап мы старались готовить концертные программы, демонстрировали свои успехи и достижения в спорте, художественном и вокальном творчестве.
В этом году на внеклассные мероприятия мы стали привлекать учащихся параллельного класса. Так Новый 2008 год мы встречали двумя классами. Каждому классу было заранее задано задание для проведения праздника. 9а подготовил видеоматериал «О параллельном мире 9б класса» и конкурсную программу, а 9б показал украинско-шотландскую версию «Вечера на хуторе близ Диканьки».
Незабываемыми для ребят нашего класса стали поездки на Полярный Урал и в Санкт-Петербург. В этих поездках нам помогали родители. На Полярном Урале ребята были впервые, несмотря на то, что почти все родом из г.Лабытнанги. Пешая прогулка по тундре, к горам и горной реке, катание с гор, игры в мяч и просто общение вне стен Гимназии сплотили и сдружили ребят нашего класса.
В Санкт-Петербурге мы с огромным удовольствием и интересом посещали выставки и достопримечательности города, успели побывать в Театре оперетты. Каждый вечер долго не могли ребята успокоиться от увиденного и услышанного: делились впечатлениями и строили планы на новые поездки.
Класс нашел свое место в общешкольном коллективе и свою нишу в воспитательной системе школы. Жизненное пространство не ограничивается рамками Гимназии. Члены классного коллектива посещают городские спортивные секции: греко-римской борьбы, футбола, волейбола и баскетбола, картинга; музыкальную школу, школу искусств, театральную студию, занятия по психологии, занятия по вокалу.
В нашем классе совместно с родителями ведется архив. Это и фотоальбомы, и видеосюжеты, которые мы бережно храним.
Неоценимый вклад в воспитательную систему вносят родители. Сотрудничая с родителями своих учеников, я веду пропаганду здорового образа жизни, крепкой семьи, проведение активного досуга. В тесном контакте с родителями провожу оздоровление учащихся, посещая бассейн, совершая туристические походы, спортивные соревнования одноклассников по дзюдо, каратэ, греко-римской борьбе, волейболу и футболу. Участвуем в открытии городских спартакиад и городских спортивных конкурсах различного уровня. Поездки по знаменитым городам и местам нашего края не проходят без участия и помощи родителей. Родители также принимают активное участие в конкурсах «Папа, мама, я - спортивная семья», «Стартуют мамы» - где два года подряд получали призовые места.
С родителями, как и с детьми, я стараюсь проводить тематические родительские собрания. Темы также выбираются родителями, но готовить приходится пока их самой. Планирую в дальнейшем привлекать некоторых родителей к выступлениям, в которых они смогли бы поделиться личным опытом воспитания или же общения с ребенком. Хотя, на каждом собрании родители активно участвуют в дискуссиях на актуальные темы, высказывают свое мнение, вносят предложения по поддержке и развитии своего ребенка в урочное и неурочное время. Некоторые родители получают и индивидуальные советы по общению с подростками. Возникающие вопросы и проблемы у родителей стараюсь решать, опираясь на опыт передовых педагогов, привлекаю часто социально-психологическую службу Гимназии. Вместе с родителями пытаемся найти оптимальные пути для решения важной воспитательной задачи «Как помочь ребенку раскрыться и реализоваться». Пытаемся организовать связь урочного и внеурочного времени, которое может усилить мотивационное начало и снизить остроту и неприглядность давления взрослых.
Конечно, не все идеи и задумки удается воплотить в воспитательной системе класса, это большой труд и забота каждого, выполняющего нашу Программу. Но отрадно, что у нас есть успехи. В классе сложился хороший и крепкий актив. В классе существует самоуправление, которое определяется основными интересами и потребностями учащихся, действует самоуправление в области творчества и досуга, частично - в процессе обучения. Главными условиями успешного самоуправления и самодеятельности является творчески - деятельностная среда, забота педагогов о формировании у учащихся широких культурных запросов и интересов, использование мотивационно - деятельностного подхода с постоянной рефлексией цели и движения к ней.
Формы и организация различных видов познавательной, творческой, организационной деятельности являют собой прекрасное поле для реализации главных целей ученической самодеятельности и самоуправления: узнавания, понимания и присвоения общественно значимых ценностей, возможности участия в коллективном продуктивном общении, социализации в узком смысле - реального научения тем общественно значимым умениям, которые окажутся востребованными в будущем.
Такие гимназические мероприятия, как акция «8 Добрых дел», «Посылка солдату» в сердцах наших ребят получают горячую поддержку. С каким старанием и тщательностью все вместе обсуждают список необходимых вещей и продуктов нашим землякам - морякам, которые проходят военную службу на корабле «Ямалец»! Как аккуратно дети складывают книги, пусть подержанные, но чистые, отглаженные вещи, игрушки для малообеспеченных семей. Неоднократно мы с классом посещали воскресную школу, слушателям которой подарили свои детские книги, письменные принадлежности.
Ребята стараются проявить себя в написании творческих проектов, показывают замечательные результаты на олимпиаде по русскому языку - Н.Заварзина, английскому и французскому языках - Н.Суворина, на международном уровне - Г.Негру, получившая диплом в Праге. Есть призеры олимпиад по экологии на городском и окружном уровне - Н.Суворина, по физической культуре О.Рябицева. Каждый из моих воспитанников гордится победами своих одноклассников. Немало спортивных достижений среди ребят нашего класса. Главные призеры в соревнованиях по дзюдо - В.Лондар. Есть призеры городских конкурсов в бисероплетении - Н.Суворина. Многие знают солистку нашего класса группы «Серебряный олень» - М.Стогову.
Работая с детьми в Гимназии, стараюсь использовать свои способности и накопленный годами опыт, уроки и воспитательные мероприятия стремлюсь делать эмоциональными, интересными и полезными для детей.
В воспитательной деятельности стараюсь добиваться качественных результатов, независимо от состава учащихся и их родителей. Стремлюсь найти ключ к каждому ребенку, помогая ему раскрыть свою индивидуальность, развить лучшие черты характера и способности. Основой моей педагогической деятельности является индивидуальный подход.
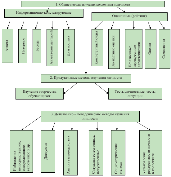
МЕТОДЫ ИЗУЧЕНИЯ КОЛЛЕКТИВА КЛАССА И ЛИЧНОСТИ ОБУЧАЮЩЕГОСЯ (по индивидуальному плану)
Приложение № 1
Тематика классных часов
Приложение № 2.
Приложение № 3.
Тематические родительские собрания
Поделиться: